Dự Án Màn Hình LED ITC 60m² Tại Ballroom Vinpalace Ocean Park: Kiến Tạo Không Gian Cảm Xúc Thăng Hoa
Tại những sự kiện xa hoa, nơi mỗi khoảnh khắc đều được trân trọng và mỗi chi tiết đều phải đạt đến sự hoàn hảo, sân khấu không chỉ là một bục phát biểu, mà là một không gian kể chuyện. Đó là nơi những câu chuyện tình yêu được trình chiếu, nơi những dấu ấn thương hiệu được khắc ghi. Hiểu được điều đó, TDA Group tự hào giới thiệu một dự án biểu tượng, nơi công nghệ và cảm xúc giao thoa: Lắp đặt hệ thống Màn hình LED ITC C3.0 Indoor siêu lớn với diện tích gần 60m² tại Ballroom tiệc cưới Vinpalace, tọa lạc bên trong Vincom Mega Mall Ocean Park 2.
.jpg)
Dự án này không chỉ là một minh chứng cho năng lực triển khai các hệ thống AV phức tạp của TDA Group, mà còn là một câu trả lời cho câu hỏi: Làm thế nào để biến một không gian sự kiện trở nên thực sự khác biệt và đẳng cấp? Câu trả lời nằm ở việc lựa chọn một giải pháp công nghệ đáng tin cậy, và màn hình LED ITC chính là trái tim của giải pháp đó.
.jpg)
Tầm Nhìn - Khát Vọng Tái Định Nghĩa Trải Nghiệm Sự Kiện Xa Xỉ
Một chút về Vinpalace Ocean Park
Tọa lạc tại một trong những vị trí đắc địa nhất của siêu quần thể Vinhomes Ocean Park 2, Ballroom tiệc cưới Vinpalace được định vị là một trong những địa điểm tổ chức sự kiện sang trọng bậc nhất miền Bắc. Với kiến trúc lộng lẫy và dịch vụ đẳng cấp 5 sao, ban quản lý Vinpalace mong muốn tạo ra một không gian có khả năng biến hóa vô tận, đáp ứng mọi kịch bản sự kiện sáng tạo nhất, từ những đám cưới cổ tích đến các hội nghị thượng đỉnh quốc tế.
.jpg)
.jpg)
.jpg)
.jpg)
Thách thức đặt ra cho TDA Group:
-
Tạo ra một tâm điểm thị giác (Visual Centerpiece): Cần một màn hình đủ lớn, đủ sắc nét để trở thành phông nền sân khấu kỹ thuật số (digital backdrop) ấn tượng, có khả năng thu hút mọi ánh nhìn và truyền tải trọn vẹn cảm xúc.
-
Đảm bảo sự linh hoạt tối đa: Giải pháp phải cho phép các nhà tổ chức sự kiện dễ dàng thay đổi chủ đề, màu sắc, và nội dung trình chiếu chỉ trong tích tắc, giải phóng họ khỏi những giới hạn của phông bạt truyền thống.
-
Yêu cầu về độ tin cậy tuyệt đối: Đối với các sự kiện quan trọng, bất kỳ sự cố kỹ thuật nào cũng là không thể chấp nhận. Hệ thống phải hoạt động bền bỉ, ổn định trong suốt thời gian diễn ra sự kiện.
.jpg)
Để hiện thực hóa tầm nhìn này, một giải pháp công nghệ toàn diện đã được đề ra, và màn hình LED ITC đã được các chuyên gia của TDA Group và chủ đầu tư tin tưởng lựa chọn làm hạt nhân trung tâm.
.jpg)
Giải Pháp Hoàn Hảo - Vì Sao Màn Hình LED ITC C3.0 Là Lựa Chọn Tối Ưu?
Việc lựa chọn thiết bị không chỉ dựa trên thông số, mà còn dựa trên sự uy tín của thương hiệu và khả năng đáp ứng chính xác bài toán của khách hàng. Model màn hình LED ITC C3.0 đã chứng tỏ là một lựa chọn không thể phù hợp hơn.
.jpg)
ITC - Thương Hiệu Bảo Chứng Cho Sự Ổn Định Trong Tích Hợp AV
ITC là một cái tên quen thuộc và uy tín trong ngành công nghiệp AV (Audio-Visual) toàn cầu. Các sản phẩm của ITC, đặc biệt là màn hình LED, nổi tiếng với:
-
Độ bền vượt trội: Được chế tạo từ những linh kiện cao cấp, màn hình ITC có khả năng hoạt động liên tục trong môi trường chuyên nghiệp với tuổi thọ cao.
-
Hệ sinh thái đồng bộ: ITC cung cấp một hệ sinh thái giải pháp AV toàn diện, từ màn hình, hệ thống âm thanh đến các bộ điều khiển trung tâm, cho phép tích hợp liền mạch và vận hành ổn định.
-
Chất lượng hiển thị ấn tượng: Cam kết về độ đồng nhất màu sắc và độ sáng, đảm bảo hình ảnh luôn chân thực và sống động.
.jpg)
Lựa chọn màn hình LED ITC chính là lựa chọn sự an tâm – một yếu tố vô giá đối với các nhà quản lý không gian sự kiện cao cấp.
Giải Mã Công Nghệ: P3.0 và Không Gian Trực Quan Rộng Lớn 60m²
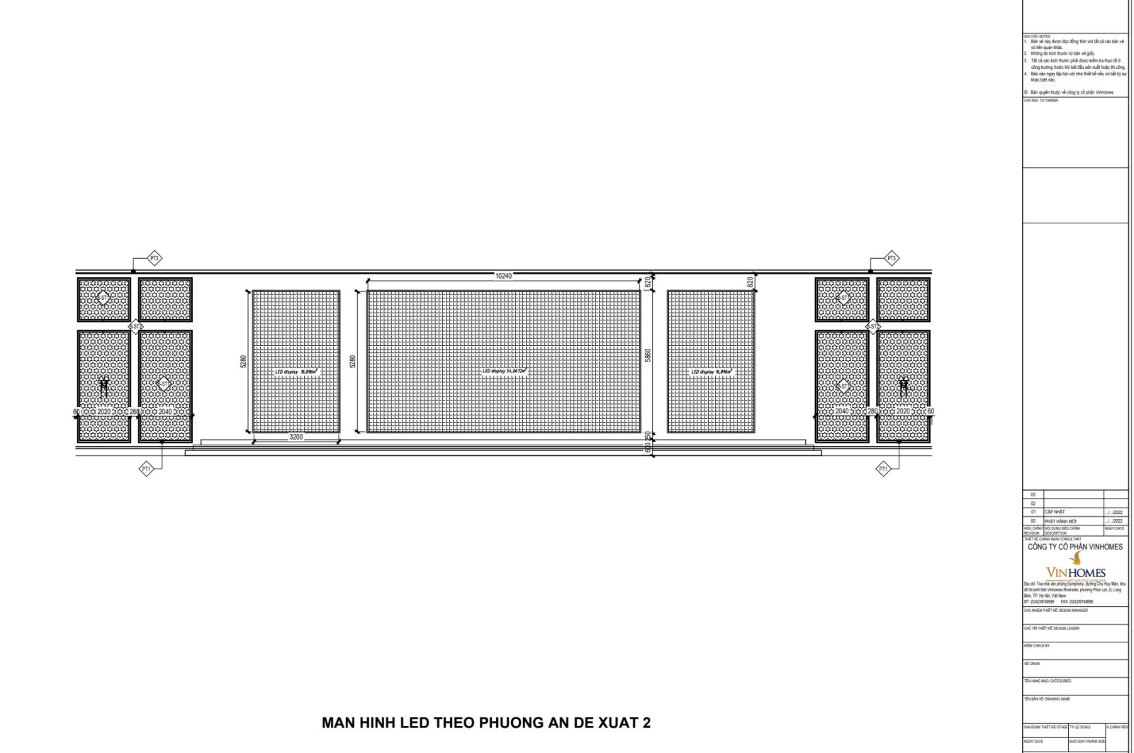
Với kích thước hiển thị H5860 * W10240 mm, tương đương 60 mét vuông, màn hình tại Vinpalace tạo ra một bức tường hình ảnh khổng lồ, phá vỡ mọi giới hạn về không gian.
-
Độ phân giải P3.0 (Pixel Pitch 3.0mm): Đây là độ phân giải lý tưởng cho các ballroom có diện tích lớn. Nó mang lại hình ảnh sắc nét, rõ ràng cho khách mời ngồi ở cả những hàng ghế xa nhất, trong khi vẫn đảm bảo sự mượt mà, không bị vỡ hạt cho những người ngồi gần sân khấu.
-
Tỷ lệ màn hình chuẩn: Kích thước màn hình được TDA Group tư vấn thiết kế tiệm cận với tỷ lệ 16:9, một tỷ lệ vàng giúp tối ưu hóa việc trình chiếu hầu hết các định dạng video và slide thuyết trình phổ biến hiện nay mà không cần phải cắt xén hay co giãn hình ảnh.
Vượt Trên Điểm Ảnh: Những Chuẩn Mực Kỹ Thuật Vô Hình
Một hệ thống màn hình LED ITC cao cấp không chỉ được đánh giá qua kích thước hay độ phân giải.
-
Độ sáng cao và có thể tùy chỉnh: Màn hình có khả năng hiển thị rực rỡ ngay cả trong điều kiện ánh sáng phức tạp của sân khấu, đồng thời cho phép điều chỉnh độ sáng linh hoạt để phù hợp với các kịch bản ánh sáng khác nhau, từ ấm cúng, lãng mạn đến sôi động, bùng nổ.
-
Dải màu rộng (Wide Color Gamut): Tái tạo hàng tỷ màu sắc, đảm bảo mọi sắc thái trong video cưới, logo thương hiệu hay các tác phẩm nghệ thuật số đều được hiển thị một cách chân thực và chính xác nhất.
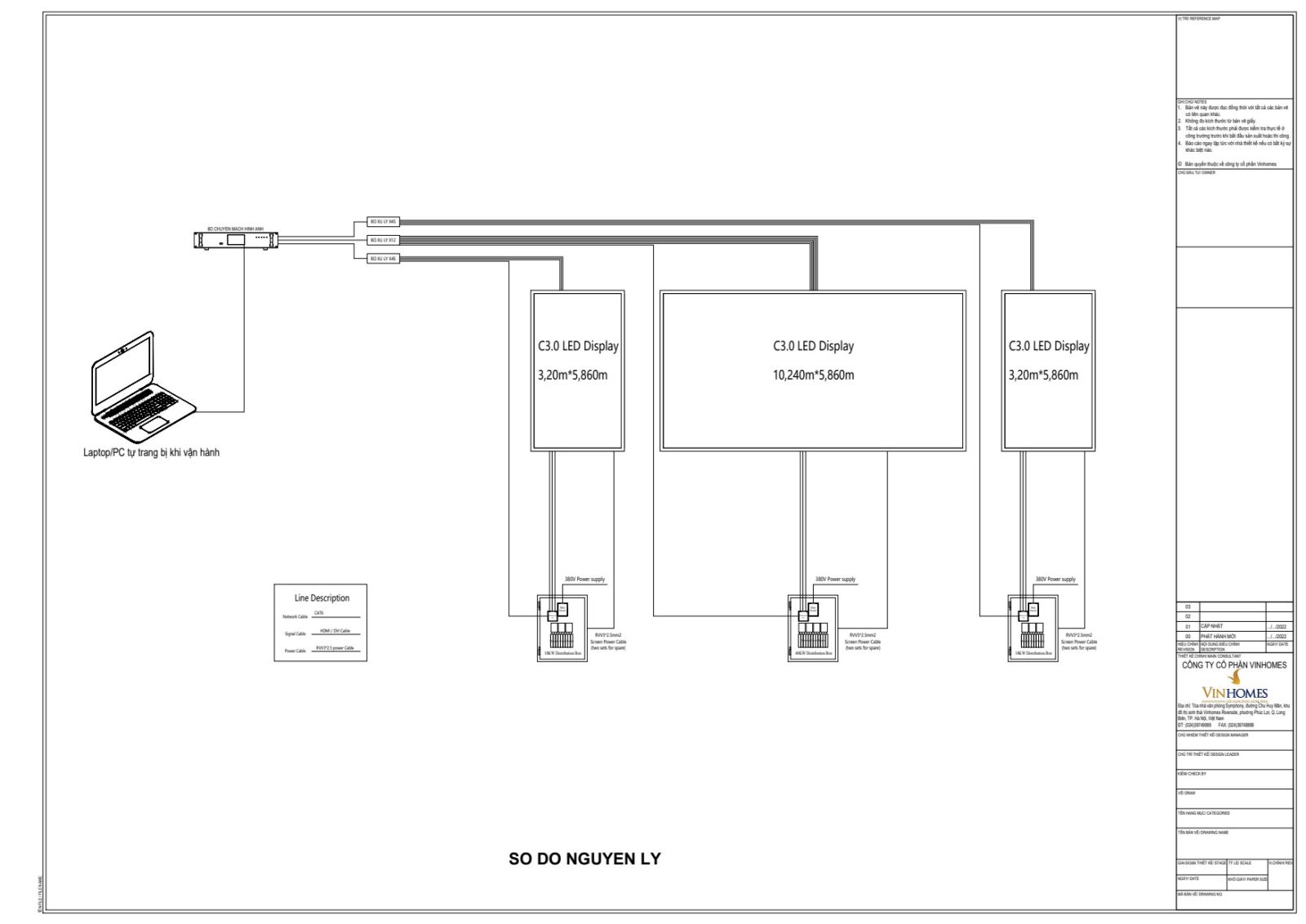
Sơ đồ lắp đặt màn hình LED ITC tại Vinpalace Ocean Park
.jpg)
.jpg)
.jpg)
.jpg)
Quá Trình Thực Thi - Dấu Ấn Chuyên Nghiệp Của TDA Group
Sở hữu một sản phẩm tốt là điều kiện cần, nhưng năng lực triển khai chuyên nghiệp mới là điều kiện đủ để tạo nên một công trình hoàn hảo. Quá trình TDA Group thi công màn hình LED ITC tại Vinpalace là một bản giao hưởng của sự chính xác, an toàn và thẩm mỹ.
Giai đoạn 1: Hài Hòa Kiến Trúc - Lắp Đặt "Người Khổng Lồ" Vào Không Gian Tinh Tế
Việc đưa một màn hình 60m² vào một ballroom đã hoàn thiện về nội thất đòi hỏi sự chuẩn bị cực kỳ kỹ lưỡng.
-
Thiết kế kết cấu chịu lực riêng biệt: Đội ngũ kỹ sư của TDA Group đã thiết kế một hệ thống khung thép gia cố độc lập, được tính toán cẩn thận để chịu được tải trọng của toàn bộ màn hình mà không ảnh hưởng đến kết cấu tường hiện hữu.
-
Quy trình thi công an toàn, sạch sẽ: Toàn bộ quá trình vận chuyển, lắp đặt khung và các cabinet LED đều được thực hiện theo các tiêu chuẩn an toàn lao động nghiêm ngặt, với các biện pháp che chắn, bảo vệ để không làm hư hại đến sàn, tường và các chi tiết nội thất sang trọng của ballroom.
Giai đoạn 2: Bản Giao Hưởng Của Các Hệ Thống - Không Chỉ Là Một Màn Hình
Tại TDA Group, chúng tôi định nghĩa mình là một nhà tích hợp hệ thống. Dự án này không chỉ là lắp một màn hình LED ITC, mà là tạo ra một hệ sinh thái nghe nhìn hoàn chỉnh.
-
Tích hợp với hệ thống điều khiển trung tâm: Màn hình được kết nối với một bộ xử lý hình ảnh mạnh mẽ, cho phép nhận tín hiệu từ nhiều nguồn phát khác nhau (laptop, máy quay phim, VJ mixer...). Toàn bộ việc chuyển đổi nguồn phát, chia màn hình, trình chiếu đa nội dung đều được điều khiển dễ dàng qua một giao diện duy nhất.
-
Đồng bộ hóa với âm thanh và ánh sáng: Chúng tôi phối hợp chặt chẽ với các đơn vị cung cấp hệ thống âm thanh, ánh sáng của ballroom để đảm bảo mọi hiệu ứng hình ảnh trên màn hình đều có thể đồng bộ hóa một cách nhịp nhàng với hiệu ứng âm thanh và ánh sáng sân khấu, tạo ra những màn trình diễn thực sự bùng nổ và giàu cảm xúc.
.jpg)
Tác Động - Một Kỷ Nguyên Mới Cho Sự Kiện Tại Vinpalace
Sự xuất hiện của màn hình LED ITC 60m² đã thực sự thay đổi bộ mặt của Ballroom Vinpalace, mang lại những giá trị to lớn và bền vững.
-
Đối với các cặp đôi: Giờ đây, sân khấu cưới của họ không còn giới hạn. Họ có thể biến ballroom thành một khu rừng cổ tích, một dải ngân hà lấp lánh hay một bãi biển thơ mộng. Những video pre-wedding được trình chiếu với chất lượng điện ảnh, mang lại những khoảnh khắc lắng đọng và khó quên.
-
Đối với các nhà tổ chức sự kiện: Họ có được một công cụ sáng tạo không giới hạn. Màn hình cho phép họ thiết kế những sân khấu độc đáo, trình chiếu những nội dung ấn tượng và tạo ra những chương trình có kịch bản chặt chẽ, chuyên nghiệp hơn bao giờ hết.
-
Đối với Vinpalace: Hệ thống màn hình LED ITC trở thành một lợi thế cạnh tranh khác biệt, một điểm nhấn đắt giá giúp thu hút phân khúc khách hàng cao cấp. Nó không chỉ là một tiện ích, mà là một lời khẳng định về đẳng cấp và sự đầu tư nghiêm túc vào trải nghiệm của khách hàng, qua đó nâng cao giá trị thương hiệu và hiệu quả kinh doanh.
.jpg)
Câu Hỏi Thường Gặp (FAQ) Về Màn Hình LED ITC Cho Ballroom
1. Màn hình LED ITC có những ưu điểm gì nổi bật khi sử dụng cho trung tâm tiệc cưới, hội nghị? Màn hình LED ITC được đánh giá cao nhờ độ tin cậy và sự ổn định vượt trội, giảm thiểu tối đa rủi ro kỹ thuật trong các sự kiện quan trọng. Hơn nữa, chất lượng hiển thị màu sắc đồng đều và chân thực của ITC giúp tái hiện hoàn hảo mọi nội dung, từ video cưới cảm xúc đến các slide thuyết trình chuyên nghiệp, mang lại trải nghiệm tốt nhất cho tất cả khách mời.
2. TDA Group có cung cấp giải pháp quản lý nội dung cho màn hình LED không? Chắc chắn có. Bên cạnh việc lắp đặt phần cứng, TDA Group còn tư vấn và cung cấp các phần mềm quản lý nội dung chuyên nghiệp. Chúng tôi sẽ đào tạo đội ngũ kỹ thuật của bạn để họ có thể dễ dàng sắp xếp lịch trình chiếu, tạo playlist, và chuyển đổi giữa các nội dung một cách linh hoạt, hiệu quả.
3. Tại sao nên chọn TDA Group làm đơn vị thi công màn hình LED ITC? TDA Group không chỉ là nhà phân phối chính hãng của màn hình LED ITC mà còn là một nhà tích hợp hệ thống AV chuyên nghiệp. Chúng tôi có kinh nghiệm sâu sắc trong việc thiết kế các giải pháp toàn diện, đảm bảo màn hình LED hoạt động hài hòa với các hệ thống âm thanh, ánh sáng và điều khiển khác, mang lại một trải nghiệm vận hành trơn tru và hiệu quả tối ưu cho chủ đầu tư.
.jpg)
Dự án màn hình LED ITC C3.0 tại Ballroom Vinpalace Ocean Park là một câu chuyện thành công về sự kết hợp giữa một tầm nhìn lớn, một giải pháp công nghệ đáng tin cậy và một năng lực triển khai xuất sắc. Nó minh chứng rằng, đầu tư vào một hệ thống trình chiếu đỉnh cao không phải là một chi phí, mà là một sự đầu tư chiến lược vào giá trị cảm xúc và lợi thế cạnh tranh.
TDA Group tự hào đã góp phần kiến tạo nên một không gian sự kiện đẳng cấp, nơi công nghệ của màn hình LED ITC phục vụ cho việc thăng hoa của những cảm xúc. Chúng tôi cam kết tiếp tục mang đến những giải pháp AV tiên tiến và toàn diện nhất, đồng hành cùng sự thành công của mọi khách hàng.
Để khám phá thêm các giải pháp màn hình LED và nhận tư vấn chuyên sâu cho dự án của bạn, hãy truy cập website https://protda.com/ hoặc liên hệ trực tiếp với đội ngũ chuyên gia của chúng tôi ngay hôm nay!